注册 / 登录
  • 首页
  • 关于协会
    协会简介 协会负责人 组织机构 协会章程 会员名录 荣誉资质
  • 广告资讯
    时政要闻 行业资讯 协会动态 会员风采
  • 广告资源
    媒体发布 创意设计 物料制作 营销策划
  • 广告资质
    2025广告资质申报 广告资质评选办法 广告资质单位名录
  • 专题专栏
    行业活动 培训课程 广告人物 发展规划 新广告法施行10周年
  • 人才服务
    行业人力需求 广告人才库
  • 供需平台
  • 联系我们
    申请入会 联系方式 下载中心 意见征集
首页 > 广告资讯 > 协会动态
  • 关于协会

    协会简介 协会负责人 组织机构 协会章程 会员名录 荣誉资质

  • 广告资讯

    时政要闻 行业资讯 协会动态 会员风采

  • 广告资源

    媒体发布 创意设计 物料制作 营销策划

  • 广告资质

    2025广告资质申报 广告资质评选办法 广告资质单位名录

  • 专题专栏

    行业活动 培训课程 广告人物 发展规划 新广告法施行10周年

  • 人才服务

    行业人力需求 广告人才库

  • 供需平台

  • 联系我们

    申请入会 联系方式 下载中心 意见征集

  • 图文列表

  • 人力需求

  • 申请入会
  • 联系方式
  • 下载中心
  • 意见征集

时政要闻

更多
  • 中国共产党第二十届中央委员会第四次全体会议公报
  • 2025秦创原发展论坛、硬科技创新大会开幕 赵一德出席开幕式并致辞 赵刚主持
  • 李强主持召开国务院常务会议 研究深化重点领域改革扩大制度型开放工作等
  • 李强:“十五五”时期经济社会发展的指导方针
  • 赵一德参观第32届杨凌农高会陕西特色现代农业展 徐新荣参加

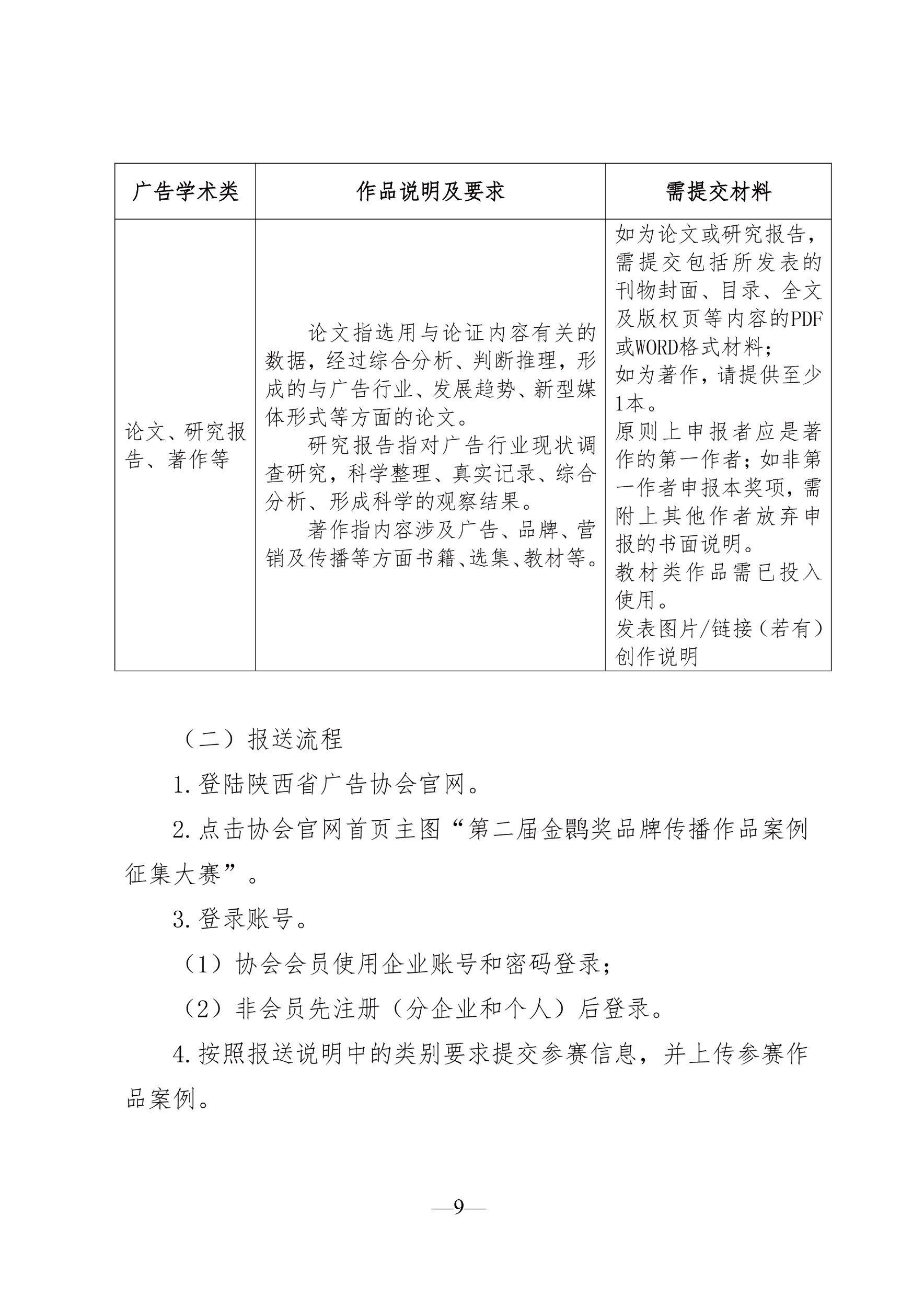
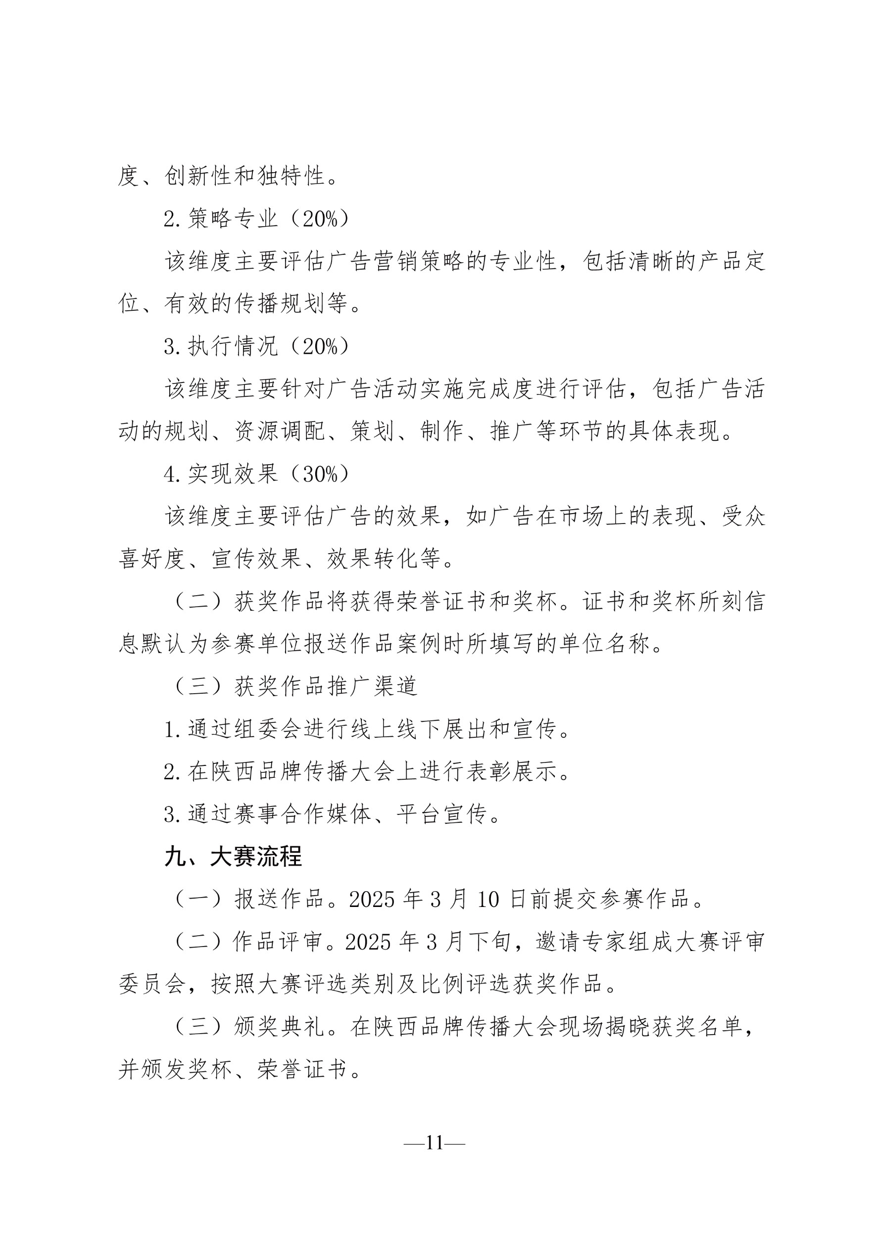
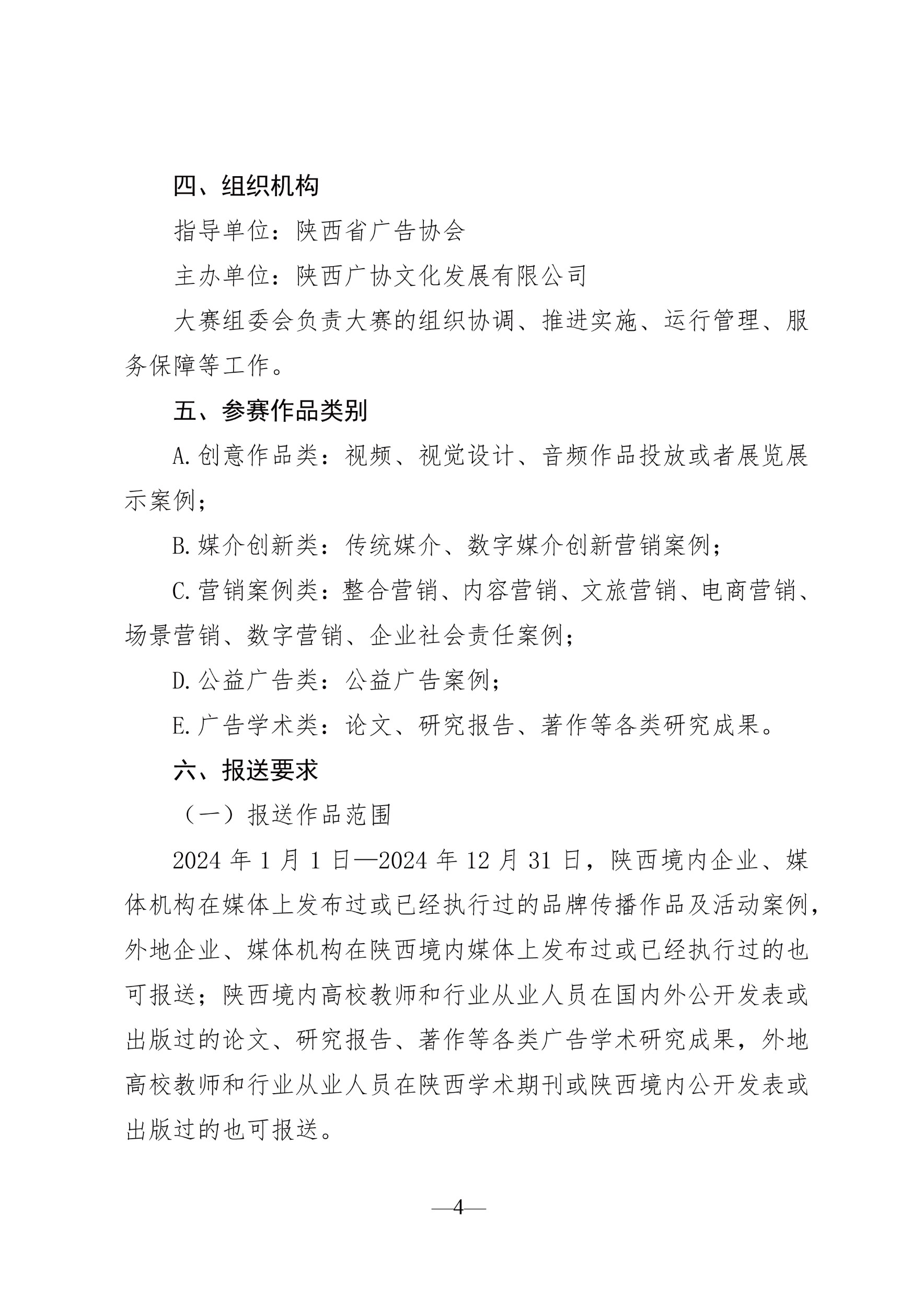
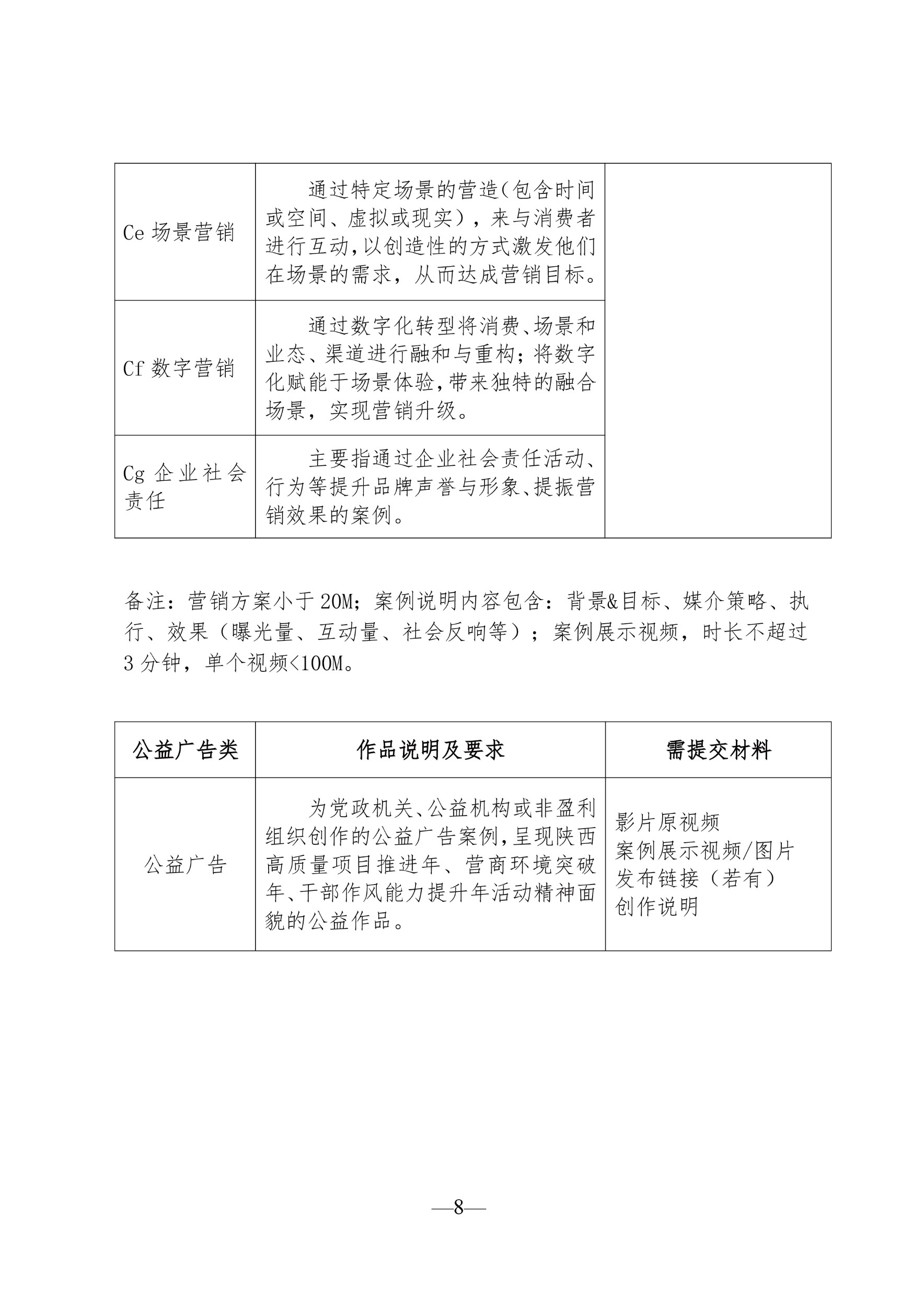
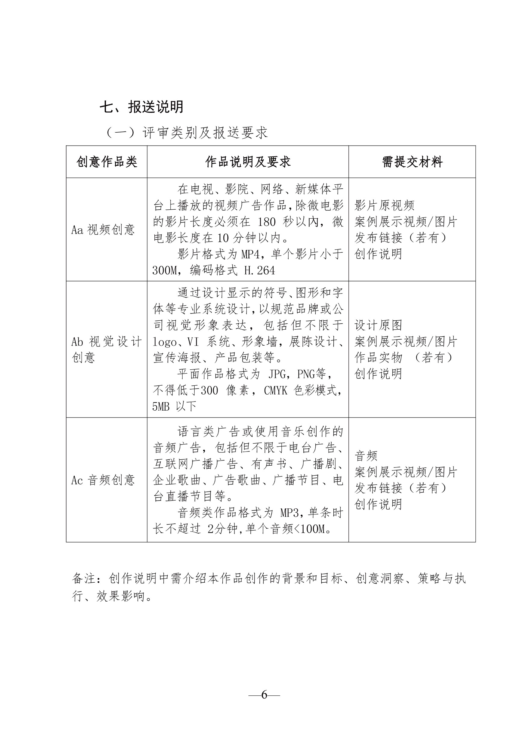
第二届“金鹮奖”品牌传播作品案例征集大赛参赛手册

所属分类:协会动态 阅读次数:13139 来源: 发布时间:2024年12月31日 16:25:00


上一篇:启航2025,陕西省广告协会元旦献词

下一篇:陕西省广告协会网站全新改版升级上线通告

友情链接:
  • 政府部门网站

    陕西省民政厅 陕西省市场监督管理局 民政部 国家市场监督管理总局

  • 广告协会网站

    浙江省广告协会 江苏省广告协会 中国广告协会

  • 会员网站

    三秦网(三秦都市报) 西安新闻网(西安报业传媒集团) 华商报 三人行传媒集团 群众新闻网(陕西日报社) 陕西广电融媒体集团(陕西广播电视台) 至成科技

  • 行业网站

    广告人

电话:029-81889709 18629689709

地址:西安市浐灞国际港港务大道7号

邮箱:30927467@qq.com

邮编:710026

公众号

Copyright © 2024-2025  陕西省广告协会  版权所有      陕ICP备14011281号      技术支持:至成科技